TESLA202407
のバックアップ(No.1)
[
トップ
] [
新規
|
一覧
|
単語検索
|
最終更新
|
ヘルプ
|
ログイン
]
バックアップ一覧
差分
を表示
現在との差分
を表示
ソース
を表示
TESLA202407
へ行く。
1 (2024-07-01 (月) 11:17:56)
2 (2024-07-01 (月) 20:38:56)
3 (2024-07-01 (月) 20:55:44)
4 (2024-09-24 (火) 16:43:06)
TESLA202407
†
Realな世界でサイコロを使って組み立てられたRealな物が、ちょっとおまじないをして待つと、パソコンの中の、Virtualな世界に現れます。
Protopedia
https://protopedia.net/prototype/2730
Youtube
https://www.youtube.com/watch?v=tm9E9IY1K_g&t=3s
↑
概要
†
相互に通信可能で、どの面がどの向きで接続されているかを認識できる、「知的部品(ここではサイコロ)」を沢山用意します。
知的部品を組み立てて、なにかRealな「物」をつくります。
組み立ててできた「物」は、それ自身で、自分がどのような形になっていて、どのような機能をもっているか、知ることができるようにします。
その「物」の情報を、パソコンに吸い上げます。 パソコンでその「物」の情報にしたがって、「物」と同じものをVirtual 空間で組み立てます。
↑
仕組み
†
↑
サイコロの面
†
サイコロの面には次のように部品が配置されています。
↑
サイコロ同士の結合機構
†
2つのサイコロの面と面が重なった時、サイコロの面に配置された磁石同士がが次の図のように吸着し、サイコロ同士が結びつきます。
↑
サイコロ間のメッセージ交換
†
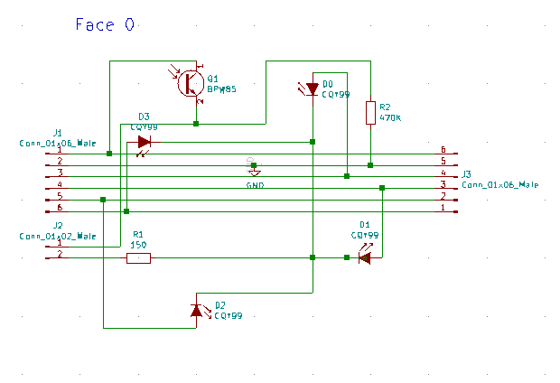
サイコロの1つの面の(赤外線)発光ダイオードとフォトトランジスタは次のような回路を構成しています。
2つのサイコロが1つの面で繋がった時、サイコロ間は赤外線を使って相互に通信できるようになっています。また、それぞれのサイコロのどの面がどの向きで接続されたか、分かるようになっています。
↑
Hardware
†
Hardware
↑
プログラム
†
Program
↑
参考資料
†
TESLA計画
http://www.yama-lab.org/~yamanoue/wiki/index.php?ProjectTesla
テレポーテーションとコンパイラ
https://www.slideshare.net/takashiyamanoue/ss-16159139
Counter: 2737, today: 6, yesterday: 2